Lee.
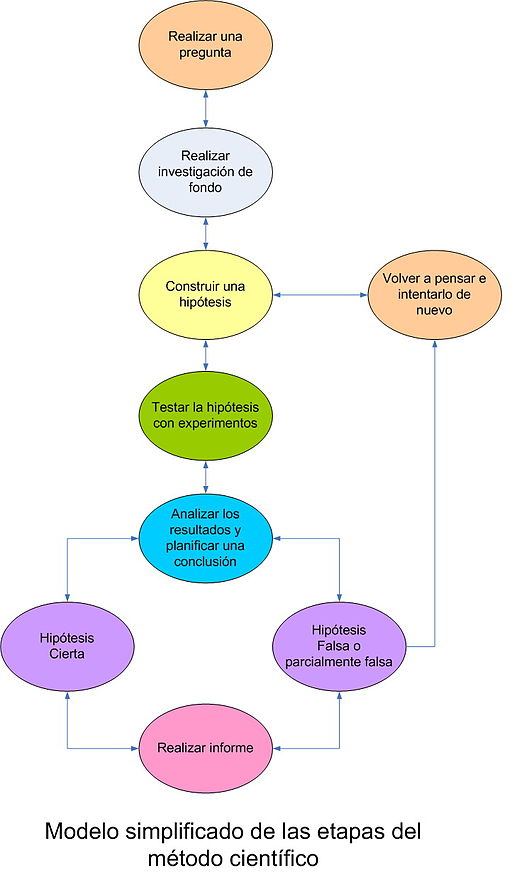
1. Observación
El primer paso del método científico es observar. Como sabrás, observar es mucho más que mirar. Este primer paso surge de una pregunta. De una duda. En el vídeo, la pregunta es «por qué una planta crece más que la otra». Y para resolver la pregunta podemos usar un microscopio, lupa o telescopio en mano (según el momento o situación) para analizar los hechos y recoger datos.
2. Planteamiento del problema o investigación
Tras la observación toca recabar datos. Obtener información para plantear una pregunta clara y concisa. En el vídeo se empiezan a tomar medidas de las plantas.
3. Formulación de la hipótesis
Toca pensar en varias respuestas a tu pregunta. Por ejemplo, si hablamos de las plantas como en el vídeo, una hipótesis puede ser que necesitan música. O sol. El objetivo es dar respuestas posibles a las dudas que hemos planteado previamente. La posible respuesta se llama hipótesis.
4. Experimentación
El objetivo es confirmar o rechazar las hipótesis. Y hay que decir que no pasa nada si nos equivocamos, se pueden cambiar las hipótesis sin miedo. Vamos a centrarnos en observar, medir, registrar resultados y compararlos, así que podríamos decir que esta es la parte más divertida del método. ¡Y sobre todo hay que tener paciencia! En el vídeo, por ejemplo, se podría haber cambiado la hipótesis y exponer la planta al sol menos tiempo.
5. Organización, registro y análisis de datos
Ahora vamos a interpretar los datos. Toca realizar tablas y gráficos y anotar todo lo que hemos extraído en los pasos previos. En el vídeo, como veréis, se comparan las medidas de las plantas una vez aplicados los experimentos.
6. Conclusiones
Si el experimento confirma las hipótesis, podemos presentar un informe o un documento con las conclusiones y explicar el proyecto, con los datos pertinentes. Una vez que se han analizado los resultados, se elabora la conclusión de la investigación y se comunica. Pero si el experimento no confirma las hipótesis… tendremos que volver al punto 3 y plantear de nuevo el proyecto.
Lectura facilitada
1. Observación
Observar.
Es mucho más que mirar. Este primer paso surge de una pregunta. De una duda.
2. Planteamiento del problema o investigación
Recabar datos. Obtener información para plantear una pregunta clara y concisa.
3. Formulación de la hipótesis
Dar respuestas posibles a las dudas que hemos planteado previamente.
La posible respuesta se llama hipótesis.
4. Experimentación
Confirmar o rechazar las hipótesis.
5. Organización, registro y análisis de datos
Ahora vamos a interpretar los datos.
Realizar tablas y gráficos y anotar todo lo que hemos extraído en los pasos previos.
6. Conclusiones
Si el experimento confirma las hipótesis, podemos presentar un informe o un documento con las conclusiones
Pero si el experimento no confirma las hipótesis… tendremos que volver al punto 3 y plantear de nuevo el proyecto.
Apoyo visual
Ordena las fases del Método Científico
Ordena los siguientes textos correctamente para completar la actividad.
- Observación
- Planteamiento del problema
- Hipótesis
- Experimentación
- Análisis de datos
- Conclusión
Esquema
Elabora, en tu cuaderno, un esquema que resuma los pasos del Método Científico.